← Back to team overview
kicad-developers team mailing list archive
Thread
Date
kicad-developers team
Mailing list archive
Message #39360
Re: [patch] GAL pixel alignment
Thread Previous
•
Date Previous
•
Date Next
•
Thread Next
To
: Tomasz Wlostowski <
tomasz.wlostowski@xxxxxxx
>
From
: Jeff Young <
jeff@xxxxxxxxx
>
Date
: Mon, 11 Feb 2019 16:12:05 +0000
Cc
: Kicad Developers <
kicad-developers@xxxxxxxxxxxxxxxxxxx
>
In-reply-to
: <
c89a5c2c-3890-692d-5d51-f5c1ab876599@cern.ch
>
Follow ups
Re: [patch] GAL pixel alignment
From: Jeff Young, 2019-02-11
References
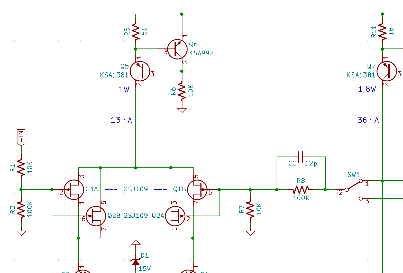
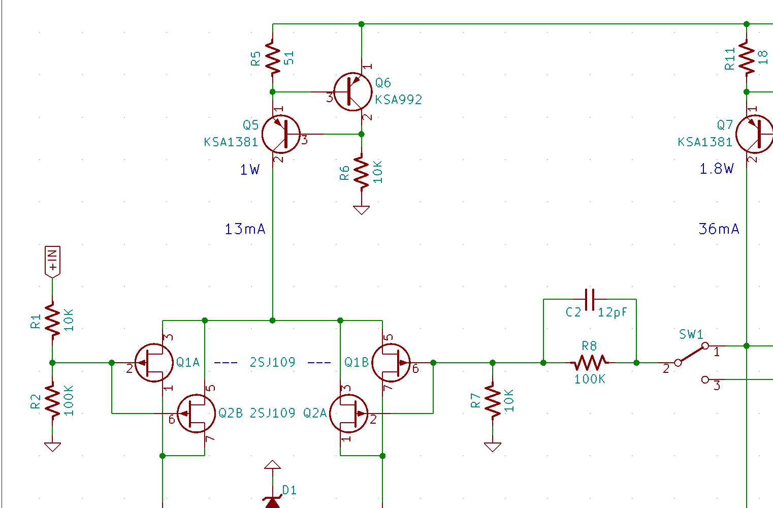
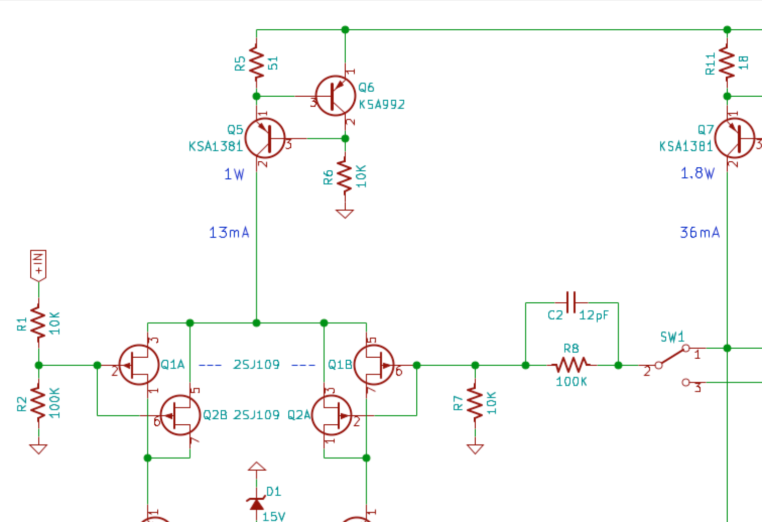
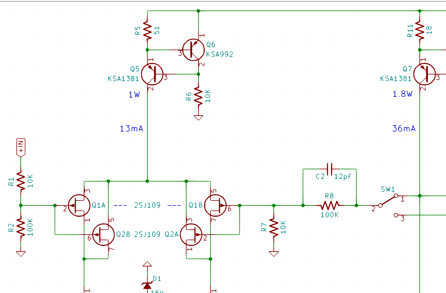
[patch] GAL pixel alignment
From: Tomasz Wlostowski, 2019-02-10
Re: [patch] GAL pixel alignment
From: Jeff Young, 2019-02-11
Re: [patch] GAL pixel alignment
From: Tomasz Wlostowski, 2019-02-11
Thread Previous
•
Date Previous
•
Date Next
•
Thread Next