| Thread Previous • Date Previous • Date Next • Thread Next |
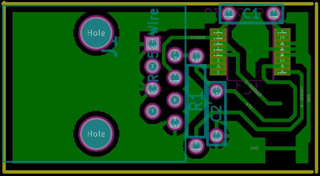
So we have an archaeological (and very valid) bug report over at lp:1794571 The board in question (thermo.brd attached) has a SEGZONE fill without an associated area. As far as I can tell, the "zone" doesn't have boundaries so much as just segments. This fails when we load into our connectivity as a zone because we assume a bounded polygon even for the old segment-based fills. I loaded it up in 4.0.5 and it looks like the attached image. I can't see that there was any way to edit the segment fill other than just deleting individual segments. Converting into 5.0, we have (I think) three options: 1) Drop all segments that are in unbounded zones 2) Convert the unbounded zone segments to plain segments (this looks like the 5.0 image attached) 3) Work out a bounding box when loading and set that to segment-based fill All three options will result in changing the board. Option 2 results in the most fidelity to the original design but is hardest to edit. Option 3 is easiest to edit but has the biggest chance for breaking something. Option 1 is the furthest from the original board design but easier to edit than Option 2 and safer than Option 3. If there was never a good way to edit these type of fills, then I think we should go with option 2. But I'm open to suggestions here. -Seth
Attachment:
4.0.5Segzones.png
Description: PNG image
Attachment:
5.0.1.png
Description: PNG image
Attachment:
thermo.brd
Description: application/kicad-pcbnew
| Thread Previous • Date Previous • Date Next • Thread Next |