kicad-developers team mailing list archive
-
kicad-developers team
-
Mailing list archive
-
Message #08540
Re: Simplified vias patch proposal
Thanks for your proposal Jean Pierre, I like your approach as it probably
is the less painful one.
We must be sure that it could handle situations like this via groups being
under components or under pad (in some conditions)
*this can cause trouble at manufacturing if not well handled but it's a
good way to reduce parasitic impedance*.
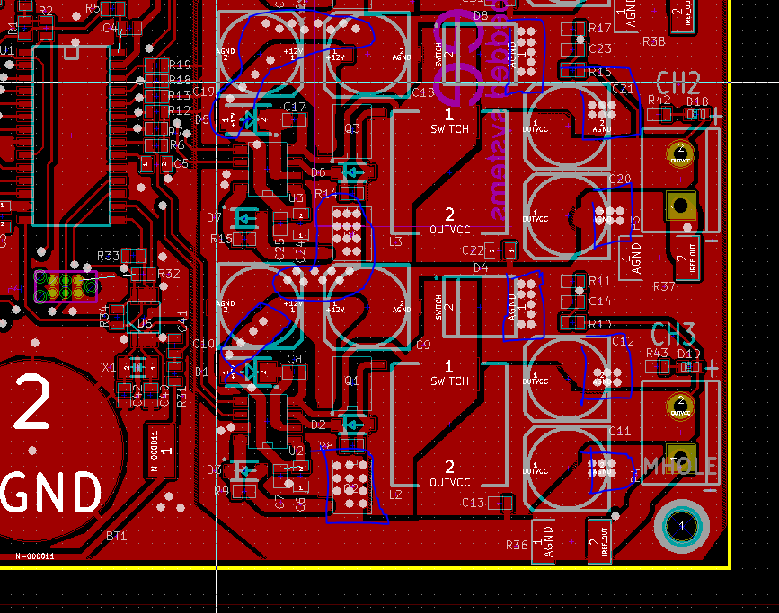
This is an example of one of my layouts, with vias set by hand (didn't know
lorenzo's trick about via modules...).
[image: Imágenes integradas 1]
2012/6/27 Lorenzo Marcantonio <l.marcantonio@xxxxxxxxxxxx>
> On Wed, Jun 27, 2012 at 08:49:27PM +0200, jean-pierre charras wrote:
> > For instance, vias with multiple holes could be very helpful.
> > Most of time, this is what users need: not really many vias, but just
> many holes.
> >
> > Vias with multiple holes could be a via with a suitable shape ( square,
> rectangle or oval, like a segment),
> > just a via having the room for more than one hole.
> >
> > The advantage is this feature does not break the current code,
> > and is more easy to code than stitching zones (by far).
> > DRC already handle this kind of shape.
> > A via with multiple hole is very near a group of vias, with no problem
> for moving, deleting, placing ... it.
>
> More or less like the via module I'm using... how could the user define
> such a thing? there is nothing in the current UI to handle something like
> that; I'm thinking to the use case...
>
> Something like the add zone interaction IMHO would be fine:
>
> - Tool button 'via group'
> - Click on the via positions you want
> - Right button: end group, undo add via (if you make a mistake)
>
> For editing, just like moving zone corners:
>
> - Right button on a via: move via, delete via, delete via group
>
> Maybe some via group properties? Like tenting or something like that. And
> the netlist to associate to (so the DRC, zone filler and cleanup are
> happy); seems reasonable since I don't think a case where such via group
> would not be for a 'named' net... as you said the DRC and other routines
> could handle them like pads in modules so nothing *too* complex to add.
>
> With this kind of interaction a user which know how to add a zone should
> have no problem using via groups.
>
> Have I forgot something?
>
> --
> Lorenzo Marcantonio
> Logos Srl
>
> _______________________________________________
> Mailing list: https://launchpad.net/~kicad-developers
> Post to : kicad-developers@xxxxxxxxxxxxxxxxxxx
> Unsubscribe : https://launchpad.net/~kicad-developers
> More help : https://help.launchpad.net/ListHelp
>
--
Miguel Angel Ajo Pelayo
http://www.nbee.es
+34 636 52 25 69
skype: ajoajoajo

Follow ups
References